Институты
Студенту
Поступающему
Аспиранту
Контакты
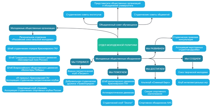
Отдел молодёжной политики
Деятельность отдела молодежной политики направлена на продвижение основ государственной молодежной политики в Красноярском ГАУ, развитие и сопровождение позитивных молодежных общественных организаций и объединений обучающихся.
В Красноярском ГАУ имеется существенный потенциал форм, средств, методов организации воспитательной (внеаудиторной) деятельности, направленный на развитие личностной компоненты в подготовке будущего специалиста.
Ориентиры молодежной политики, которым должны следовать все субъекты учебно-воспитательного процесса в ФГБОУ ВО Красноярский ГАУ представлены в «Основах государственной молодежной политики Российской Федерации на период до 2025 года» (утверждены распоряжением Правительства Российской Федерации от 29.11.2014 г. № 2403-р).
ОБЪЕДИНЕННЫЙ СОВЕТ ОБУЧАЮЩИХСЯ КРАСНОЯРСКОГО ГАУ

|
Региональное отделение «Российский союз сельской молодежи» |
|
|
Штаб студенческих отрядов Красноярского ГАУ |
|
|
Штаб Гражданско – патриотического движения «Бессмертный полк России» |
|
|
Штаб Всероссийского Общественного движения «Волонтеры Победы» |
|
|
Клуб Красноярского ГАУ «Я горжусь!» Ассоциации студенческих патриотических клубов |
|
|
Спортивный клуб «Урожай» Ассоциации студенческих спортивных клубов России |
МОЛОДЕЖНЫЕ ОБЩЕСТВЕННЫЕ ОБЪЕДИНЕНИЯ КРАСНОЯРСКОГО ГАУ
|
|
Военно-патриотический клуб «Патриот» |
|
|
Добровольная студенческая дружина «Правопорядок» |
|
|
Штаб волонтерского движения Красноярского ГАУ |
|
|
Антинаркотическое движение |
|
|
Студенческий клуб «Эколог» |
|
|
Альпклуб «Снежный Барс» |
|
|
Секция спортивного скалолазания |
|
|
Спортивное объединение АИС |
|
|
Союз творческой молодежи |
|
|
Клуб интеллектуальных игр |
|
|
Студенческая правовая консультация |
|
|
Ассоциация иностранных студентов «Дружба» Руководитель Бехруз джон Шарифбоев |






