12.4. Типы поставщиков услуг

Поставщики услуг по отношению к организации могут быть как внутренними, то есть фактически являться частью организационной структуры, так и внешними. В ITILv3 выделено три типа поставщиков услуг:

1. Тип 1

В ITILv3 широко используется понятие бизнес-единицы. Бизнес-единица (business unit или BU) - сегмент бизнеса, который имеет свои собственные метрики, планы, доходы и расходы. Каждая бизнес-единица владеет и управляет активами, которые использует для создания товаров и услуг с определенной ценностью. Бизнес-единица, по сути, является некой организационной единицей и может быть частью корпорации или другой организации. Поставщики услуг первого типа (рис. 2.3) закреплены за бизнес-единицами, которые они обслуживают, и финансируются из бюджета этих бизнес-единиц. При этом они находятся в прямом подчинении у бизнеса, а все ключевые решения (определение Портфеля услуг, критерии оценки результатов, объем инвестиций) принимают топ-менеджеры организации.

Рисунок 12.3. Поставщики услуг первого типа

Поставщики услуг первого типа


Основной целью поставщиков услуг первого типа является обеспечение функциональной целостности и эффективности бизнес-единицы, за которой они закреплены. Другими словами, они предоставляют IT-услуги для удовлетворения узкого круга потребностей бизнеса. Успех поставщиков услуг данного типа не измеряется в экономических терминах, так как основной целью их деятельности является не получение прибыли, а предоставление необходимых услуг конкретным бизнес-единицам.

У данной модели есть достоинства и недостатки. Основным недостатком является то, что, фактически, развитие поставщика услуг ограничено возможным развитием бизнес-единицы, за которой он закреплен. То, что решения принимает руководство организации, также является своего рода недостатком, так как зачастую оно не разбирается в технических тонкостях IT-области. Тем не менее, есть и плюсы использования данной модели, основной из которых - бизнес не сталкивается с проблемами, возникающими во время взаимодействия с внешними поставщиками услуг. Также и поставщик услуг первого типа не сталкивается со сложностями свободного рынка. В общем случае, поставщики услуг, обслуживающие более одного заказчика, сталкиваются со многими рисками. Тесная взаимосвязь поставщиков услуг первого типа со своими заказчиками позволяет им избежать этих рисков, так как у их услуг всегда есть потребители. В то же время внешние поставщики услуг обладают большей свободой действий и развития, автономностью и масштабируемостью.

Ввиду перечисленных особенностей поставщики услуг первого типа больше подходят для бизнеса, где IT лежит в основе конкурентного преимущества, и, следовательно, требует тщательного контроля непосредственно со стороны руководства организации.

2. Тип 2

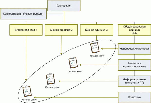
Такие деловые функции как финансовое управление, IT, управление персоналом и логистика не всегда являются основой конкурентного преимущества. Отсюда руководителю организации и топ-менеджерам не обязательно контролировать и управлять ими. Вместо этого услуги таких функций объединяются в отдельную сервисную единицу - Общий поставщик услуг (Service Shared Unit или SSU). SSU(рис. 2.4) как поставщик услуг обладает большей свободой, чем поставщики первого типа. Он может создавать, развивать и поддерживать внутренний рынок сбыта своих услуг аналогично поставщикам, которые работают на свободном рынке. В то же время SSU может использовать возможности корпорации аналогично поставщикам первого типа. Таким образом, SSU находится на пересечении первого и третьего типов.

Интересным является то, что поставщики услуг второго типа фактически эмулируют деятельность поставщиков извне, используя их рабочие модели, бизнес-практики и стратегии. Отсюда вытекает и то, что внешние поставщики услуг становятся их основными конкурентами.

Рисунок 12.4. Схема провайдера второго типа

Схема провайдера второго типа


Конечными пользователями услуг SSU являются бизнес-единицы, инвесторы и корпорация в целом. При этом поставщики услуг второго типа могут предложить более хорошую цену, чем внешние, благодаря преимуществам нахождения в корпорации, внутренним договоренностям и финансированию из бюджета корпорации.

Поставщики услуг второго типа, также как и первого, получают преимущества от относительно закрытого рынка. Но в то же время потребители услуг сравнивают их с внешними поставщиками. Плохие поставщики услуг второго типа рискуют быть замещенными внешними поставщиками. Это заставляет их руководство применять лучшие практики, осваивать новые рыночные пространства, формулировать стратегии и развивать отличительные характеристики своих услуг.

Тип 3 - внешние поставщики услуг

Внешние поставщики услуг находятся вне организационной структуры своих заказчиков, в отличие от предыдущих двух типов. Они действуют на открытом рынке и, как следствие, сталкиваются с рядом трудностей и рисков. Если у поставщиков услуг первого и второго типа всегда есть заказчики, то поставщики третьего типа должны быть конкурентоспособными и постоянно привлекать клиентов. Эти трудности компенсируются гибкостью, масштабируемостью и свободой в действиях и решениях.

Поставщики услуг третьего типа обладают большим практическим опытом ввиду обслуживания различных заказчиков и областей рынка, в то время как опыт поставщиков услуг первого и второго типа ограничен корпорацией или узкой областью рынка. Для IT области крайне важно, чтобы поставщик услуг имел опыт предоставления IT-услуги, поэтому этот критерий для многих является ключевым при выборе поставщика услуг.

Мотивацией для выбора поставщиков услуг третьего типа также может служить необходимость доступа к опыту, знаниям, ресурсам и более широким возможностям в плане масштабируемости услуги. Кроме того, бизнес всегда стремится к снижению затрат, а внешние поставщики могут предложить конкурентоспособные цены за счет снижения издержек и быстрого реагирования на спрос. Поэтому часто организации гораздо выгоднее обратиться к внешнему поставщику, чем владеть и управлять всеми активами, которые нужны для самостоятельной реализации услуги.

С некоторым допущением можно сказать, что провайдеры третьего типа находятся под управлением общей сервисной модели. Это выражается в том, что их ресурсы и возможности распределены среди клиентов, некоторые из которых являются их же конкурентами. Следовательно, конкуренты получают доступ к ценностям друг друга, уменьшая тем самым их значимость. При этом особую роль приобретает обеспечение безопасности. Безопасность всегда является важным аспектом, когда дело касается IT-услуг. Но когда окружение является общим для конкурентов, она принимает особую значимость[6].

Рисунок 12.5. Поставщики услуг третьего типа

Поставщики услуг третьего типа


У каждого поставщика услуг есть достоинства и недостатки. Выбор типа поставщика заказчиком зависит от многих факторов: операционных издержек, особенностей индустрии, его компетенции и рисков. Обеим сторонам полезно понимать процесс возникновения операционных издержек: заказчику - чтобы выбрать поставщика, поставщику - чтобы понять, как выбирает заказчик. Операционные расходы - это все расходы, которые понесет бизнес от работы с поставщиком услуг. Помимо собственно стоимости самих услуг, это расходы на поиск и выбор квалифицированного поставщика услуг, определение требований к портфелю услуг, проведение переговоров, измерение производительности, разрешение споров, внесение изменений и улучшений.

То, доверит заказчик определенную деловую активность внешним поставщикам или внутренним, зависит от ответа на следующие вопросы:

1.Требует ли деловая активность специфических активов?

2.Как часто используется деловая активность в бизнес-цикле?

3.Насколько сложна деловая активность?

4.Сложно ли определить высокий уровень производительности?

5.Сложно ли измерить уровень производительности?

6.Насколько тесно она связана с другими активностями и активами бизнеса? Ее отделение вызовет много проблем и увеличит сложность бизнес-процессов?

В зависимости от ответов на эти вопросы заказчики выбирают тип поставщика услуг. Так, например, если активность используется редко или вовсе в единичном случае, то лучше отдать ее внешнему поставщику услуг. Если она простая, рутинная и не изменяется во времени, то есть стабильна, - также внешнему поставщику услуг. В случае если производительность деловой активности трудно измерить, оценить и проконтролировать - лучше отдать ее внутренним поставщикам услуг (первый и второй тип). Если активность тесно связана с бизнесом, а ее отделение приведет к сложностям и вызовет много проблем - лучше оставить ее внутри организации. Следует заметить, что ответы на представленные выше вопросы могут меняться с течением времени, изменением обстоятельств, появлением новых технологий или требований.